欢迎访问beat365在线体育官网登录入口教务处网站!

当前位置: 本站首页   >   通知公告   >   质量管理   >   正文

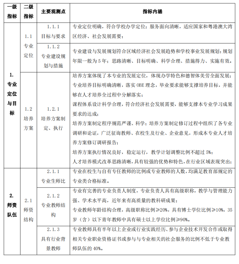
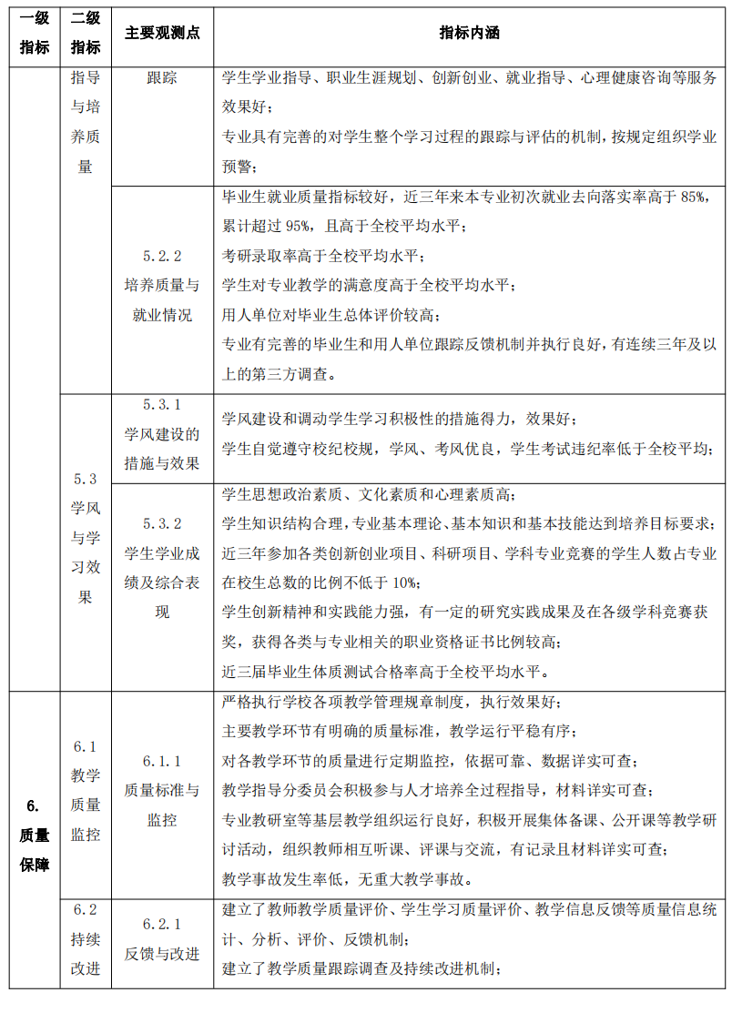
beat365在线体育官网登录入口一流本科专业建设质量标准

作者:    信息来源:    发布时间: 2024-04-03

广州工商学院一流本科专业建设质量标准

 一流本科专业建设是高等学校推动内涵式发展的基础性工作。大力发展符合学校办学定位、服务粤港澳大湾区经济社会发展需求的专业,通过重点投入、重点建设、精心打造,建设一批强有力的具有示范和辐射作用的一流专业,构建学校专业建设的制高点,带动学校专业整体水平的全面提升。


版权所有:beat365在线体育官网登录入口教务处

地址:广州市花都区狮岭镇狮岭南环路28号  电话:020-86929528、86929619、86929839、86928252