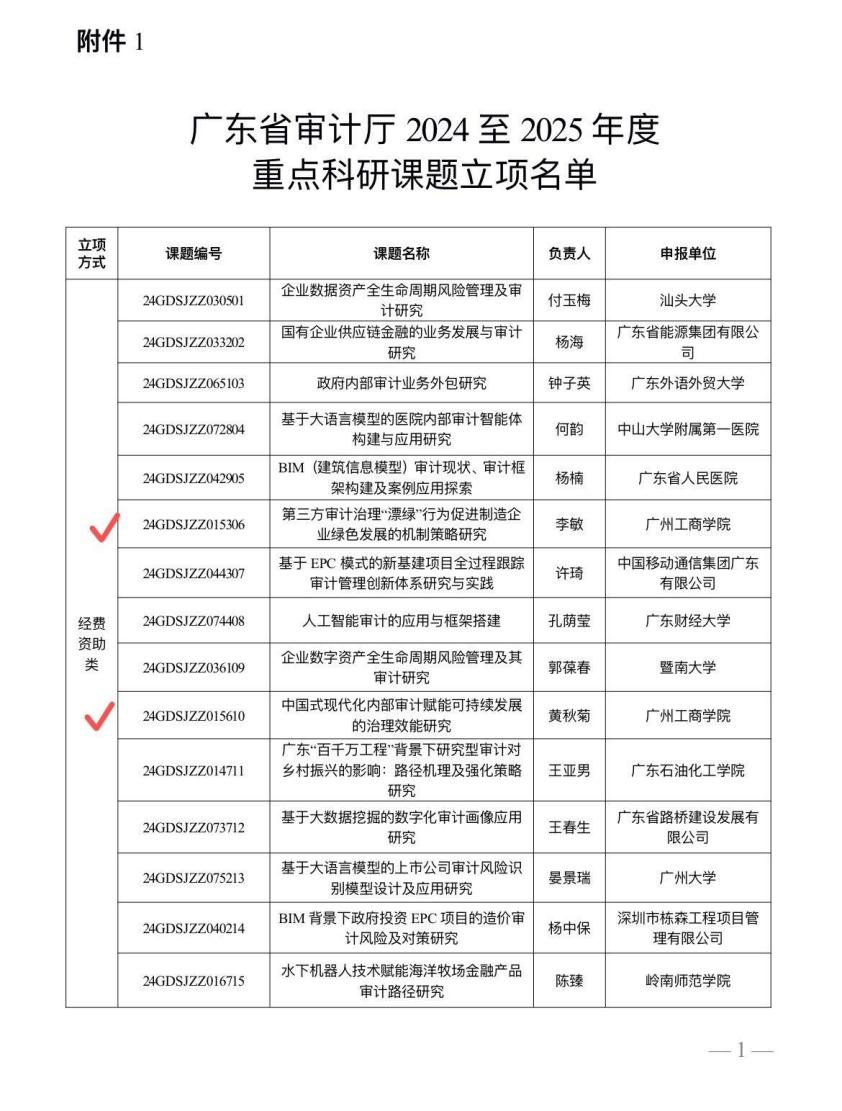
根据广东省审计厅的《广东省审计厅关于2024至2025年度重点科研课题立项的通知》,会计学院李敏副教授主持的课题《第三方审计治理“漂绿”行为促进制造企业绿色发展的机制策略研究》、黄秋菊博士主持的课题《中国式现代化内部审计赋能可持续发展的治理效能研究》荣获批立项。
此次两项课题获批省审计厅重点科研立项,将进一步激励学院全体教师在科研道路上砥砺前行,不断探索创新,为推动审计领域的学术发展、服务地方经济社会建设贡献更多的力量,也为会计学院在更高层次的学术舞台上赢得更多的荣誉与机遇,开启学院科研发展的崭新篇章。
文字:彭馨莹
审核:高少慧
