经济贸易系2017年招生信息
作者:经济贸易系 时间:2017-12-14 点击数:
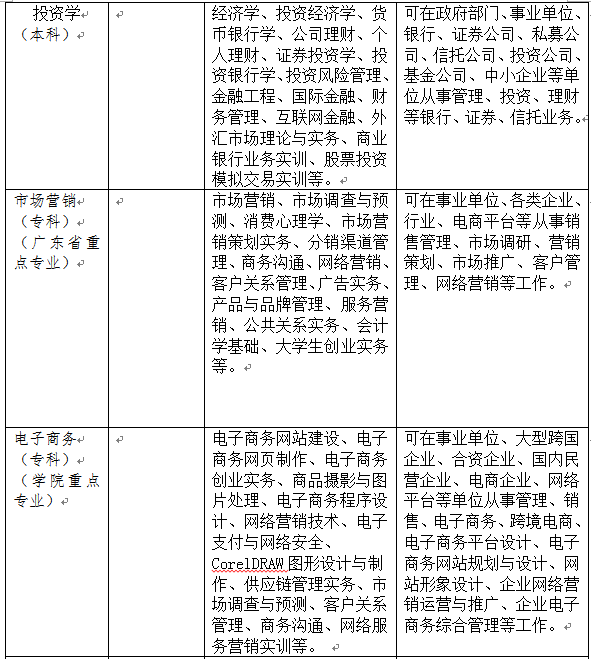
800x600经济贸易系简介经济贸易系现有市场营销、国际经济与贸易、电子商务、投资学四个本科专业及市场营销、电子商务、金融管理三个专科专业。国际经济与贸易是广东省特色重点学科;市场营销是广东省高职院校重点建设专业;电子商务为学院重点专业。经过近20年的建设与发展,经贸系已经成为学院综合实力最雄厚的系部之一,我系致力于培养能适合在政府有关部门、金融证券等部门及各类工商企业从事相关领域工作的应用型人才。近3年学生获国家级各类竞赛奖12项,省市级奖30余项,5名学生获国家一等奖学金,100余名学生获国家励志奖学金,毕业生深受用人单位欢迎,历年就业率98%以上。
经济贸易系师资力量经济贸易系师资力量雄厚,教学严谨,管理规范,特色鲜明。现有专任教师76人,其中享受国务院特殊津贴1人,广东省南粤优秀教师1人;高级职称18人,中级职称43人,“双师型”教师65人。近5年承担国家、省市及校级重点科研、教改项目50余项,公开发表论文300余篇,出版专著(教材)20余部。
专业特色面向经济社会发展需要,坚持立德树人,以德为行、以学为上;走工学结合、校企协同育人之路。紧密联系实际,注重实验实训,已与100余家企业开展校企合作,在校内建成大学生创新创业实践基地、京东校园实验实训中心,努力培养具有创新创业精神和能力的高水平应用型人才。


