beat365在线体育官网登录入口
学校官网
院长信箱
首页
部门概况
马院简介
现任领导
机构设置
部门动态
部门动态
通知公告
课程建设
课程设置
精品课程
教学改革
实践教学
实践成果
实践手册
实践基地
学术科研
科研动态
科研成果
教师风采
习近平新时代中国特色社会主义思想概论教研室
马克思主义基本原理教研室
毛泽东思想和中国特色社会主义理论体系概论教研室
中国近现代史纲要教研室
思想道德与法治教研室
形势与政策课程教研室
思想政治理论课实践教学课程教研室
心理健康教育课程教研室
政策制度
规章制度
政策文件
学习园地
党建工作
党建活动
党建资讯
党建文件
省级样板支部——教师第二党支部
省级样板支部——教师第一党支部
名师工作室
成员风采
工作室概况
活动成果
当前位置:
首页
>
部门动态
>
通知公告
>
正文
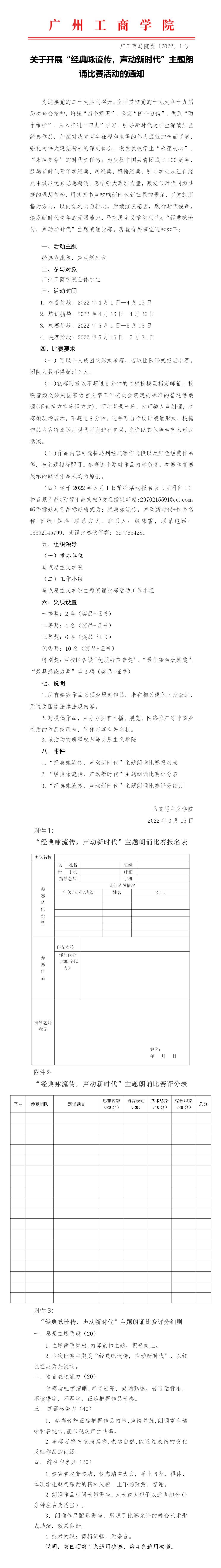
关于开展“经典咏流传,声动新时代”主题朗诵比赛活动的通知
【来源: | 发布日期:2022-04-08 】
上一条:
关于举办马克思主义学院思政大讲堂第十六讲的通知
下一条:
关于开展“党旗飘扬,翰墨飘香”大学生思政课艺术作品展示会活动的通知