院系风采 更多 >>

学工动态更多

  • 学生处党支部召开1...

    12月23日,学生处党支部在花都校区办公楼101室...

  • 2025年国家宪法日...

    为深入学习贯彻党的二十大和二十届历次全会精...

  • “德学”引领展班...

    在校庆30周年来临之际,为深化beat365“以德为行...

校园文化 更多 >>

热点关注更多

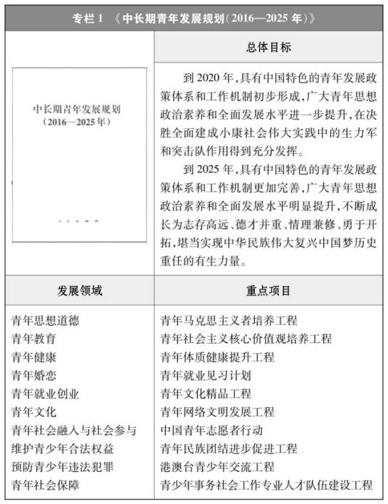
  • 《新时代的中国青...

    ​《新时代的中国青年》白皮书(全文)目录前...

  • 防诈骗专题线上直...

    为切实提高学生防骗意识,保护学生的财产安全...

  • 国家安全教育日:...

    国家安全教育日:维护国家安全 我们个人能做什么