beat365在线体育官网登录入口
学校官网
信息门户
OA系统
首页
学院概况
学院简介
历史沿革
学院领导
组织机构
师资队伍
专业建设
专业白皮书
实验室建设
招生就业
招生信息
就业指导
教学科研
教学动态
教学成果
科研动态
科研成果
学术讲座
创新创业
产教融合
校企动态
基地建设
实践基地
党建思政
党建动态
组织建设
组织发展
业务指引
学子风采
学生活动
团学组织
品牌活动
学生风采
校友风采
资料下载
首页
学院概况
学院简介
历史沿革
学院领导
组织机构
师资队伍
专业建设
专业白皮书
实验室建设
招生就业
招生信息
就业指导
教学科研
教学动态
教学成果
科研动态
科研成果
学术讲座
创新创业
产教融合
校企动态
基地建设
实践基地
党建思政
党建动态
组织建设
组织发展
业务指引
学子风采
学生活动
团学组织
品牌活动
学生风采
校友风采
资料下载
×
专业建设
专业白皮书
实验室建设
专业建设
工商管理
专业简介
专业定位
培养目标
培养规格
课程体系
师资队伍
教学条件
专业特色
职业发展
校友风采
物流管理
专业简介
专业定位
培养目标
培养规格
课程体系
师资队伍
教学条件
专业特色
职业发展
校友风采
人力资源管理
专业简介
专业定位
培养目标
培养规格
课程体系
师资队伍
教学条件
专业特色
职业发展
校友风采
大数据管理与应用
专业简介
专业定位
培养目标
培养规格
课程体系
师资队伍
教学条件
专业特色
职业发展
校友风采
教学条件
当前位置是:
首页
->
专业建设
->
专业白皮书
->
人力资源管理
->
教学条件
专业白皮书
实验室建设
1.
教学设备
全部教学在多媒体教室或智慧教室或实验实训室完成,能够顺利完成根据课程特点进行的教学设计,达到预期教学效果。
2
.
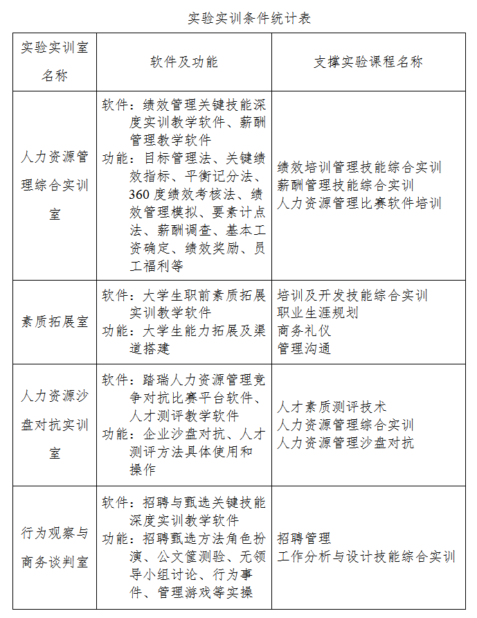
实验实训条件
3
.
实习基地